Kevin David Hobbs

Amateur Radio History

(newest is at the bottom)


 

VE3KH

since November 1998

VE3KDH

since April 1989

QTH Summary

Grid Square Address Period
FN03dl

239 O'Donoghue Ave

Oakville, Ontario

L6H 3W5

March 1989

-

December 1989

FN03ci

3013 Sandlewood Court

Burlington, Ontario

L7M 3A3

January 1990

-

August 1995

FN03cl

1670 Lower Base Line

RR#4 Milton / Oakville, Ontario

L9T 2X8

September 1995

-

July 2003

FN03aj

17 Wildberry Way

Carlisle, Ontario

L0R 1H2

July 2003

-

Jun 2016

FN03cg

4 Fifth Ave

Hamilton, Ontario

L8H 0A9

June 2016

-

present

 

VE3ONT

VE3 is the prefix for Ontario, Canada

ONT is the abbreviation for Ontario

Toronto VHF Society Club Callsign

Over the years, the members of the Toronto VHF Society have collaborated to successfully accomplish some major undertakings. Much of this was before my time!

The most notable of these efforts are the EME experiments conducted from the Algonquin Radio Observatory using the 150' (46m) diameter radio telescope. As detailed below, our group of determined members has overcome tremendous obstacles to achieve EME / Moon-bounce contacts over the years on 50 MHz, 144 MHz, 222 MHz, 432 MHz, 1296 MHz, and 10 GHz.

VE3ONT has also achieved some very impressive scores in the June VHF contests. We had many excellent contests from the QTH of Dennis, VE3ASO (SK).

Algonquin Radio Observatory : 150' (46m) Radio Telescope

EME Canadian Style!


 

Certificate of Proficiency in Amateur Radio

"Amateur Digital Radio Operator's Certificate"

Kevin D. Hobbs - VE3KDH

March 31, 1989

 

QTH - FN03dl

March 1989 - December 1989

 

2m Allmode - Kenwood TR-751A

2m Yagi - CushCraft 215WB @ 50'

June 1989

 

First 144 MHz Meteor Scatter (MS) Contact

2m Amplifier - RF Concepts 170W

August 1989

 

First 144 MHz Aurora (AU) Contact

September 1989

 

September 1989 VHF Contest :  VE3KDH - FN03dl

Band Freq Equipment QSO's QSO'p Grids Score
B 144 MHz

Kenwood TR-751A

RF Concepts 170W

CushCraft 215WB @ 50'

156 156 44 6864

TOTAL

156 156 44 6,864
Single Op 144 MHz Multiplier Leaders - 13th


QTH - FN03ci

January 1990 - August 1995

QTH Previously owned by VE3OZB

 

Fearless or Insane?

This is my old friend Malcolm doing a little antenna work for me. I told him that the mast would slip down inside the tower but he couldn't understand why someone would want to do it that way! Riggers!!!

 

January 1990 VHF Contest :  VE3KDH - FN03ci

Band Freq Equipment QSO's QSO'p Grids Score
B 144 MHz

Yaesu FT-736R

RF Concepts 170W

2 x CushCraft 4218XL @ 80' & 90'

169 169 33 5577
C 220 MHz

Yaesu FT-736R

CushCraft 220B @ 30'

14 28 9 252
D 432 MHz

Yaesu FT-736R

RF Concepts 100W

CushCraft 424B @ 85'

20 40 8 320

TOTAL

203 237 50 11,850

Ice storm cut the contest short

 

June 1990 VHF Contest :  VE3KDH - FN03ci

Band Freq Equipment QSO's QSO'p Grids Score
B 144 MHz

Yaesu FT-736R

Mirage B3030G 250W

4 x CushCraft 4218XL @ 60' & 73'

176 176 44 7744
C 220 MHz

Yaesu FT-736R

CushCraft 220B @ 67'

31 62 22 1364
D 432 MHz

Yaesu FT-736R

MML 432/100 100W

CushCraft 424B @ 71'

50 100 24 2400

TOTAL

257 338 90 30,420

Single Op 144 MHz QSO Leaders - 10th

Single Op 144 MHz Multiplier Leaders - 10th

144 & 220 Ontario Winner

 

Array of 4 x Cush Craft 4218XL antennas (no elevation) used to work my very first EME contacts. There is also a CC424B and a CC220B in the middle.

First 144 MHz EME Contact - W5UN

August 1990

 

Grid Expedition - VE3KDH / VE3OZB - 144/432

August 4-5, 1990 : EN85, EN86, EN95, EN96

 

September 1990 VHF Contest :  VE3KDH - FN03ci

Band Freq Equipment QSO's QSO'p Grids Score
B 144 MHz

Yaesu FT-736R

Mirage B3030G 250W

4 x CushCraft 4218XL @ 60' & 73'

218 218 53  
C 220 MHz

Yaesu FT-736R

CushCraft 220B @ 67'

48 96 29 2784
D 432 MHz

Yaesu FT-736R

MML 432/100 100W

CushCraft 424B @ 71'

69 138 31 4278

TOTAL

257 452 113 51,076

Single Op 144 MHz QSO Leaders - 10th

Single Op 144 MHz Multiplier Leaders - 7th

Single Op 220 MHz QSO Leaders - 6th

Single Op 220 MHz Multiplier Leaders - 1st

Single Op 432 MHz QSO Leaders - 6th

Single Op 432 MHz Multiplier Leaders - 16th

144 & 220 & 432 Ontario Winner

 

Certificate of Proficiency in Amateur Radio

"Advanced Amateur Radio Operator's Certificate"

Kevin D. Hobbs

September 18, 1990

 

January 1991 VHF Contest :  VE3KDH - FN03ci

Band Freq Equipment QSO's QSO'p Grids Score
B 144 MHz

Yaesu FT-736R

Mirage B3030G 300W

4 x CushCraft 4218XL @ 60' & 73'

167 167 36 6012
C 220 MHz

Yaesu FT-736R

CushCraft 220B @ 67'

29 58 15 670
D 432 MHz

Yaesu FT-736R

MML 432/100 100W

CushCraft 424B @ 71'

53 106 18 1908

TOTAL

257 331 69 22,839

Single Op 144 MHz Multiplier Leaders - 13th

Single Op 220 MHz Multiplier Leaders - 11th

Single Op 432 MHz Multiplier Leaders - 13th

TailTwister destroyed by high winds!

 

144 MHz VUCC #365

February 28, 1991

 

 

June 1991 VHF Contest :  VE3ONT - FN25 (VE3ASO)

Band Freq Equipment QSO's QSO'p Grids Score
A 50 MHz   429 429 192  
B 144 MHz   245 245 51  
C 222 MHz   41 82 23  
D 432 MHz   74 148 30  
9 902 MHz   9   8  
E 1296 MHz   19   14  
F 2304 MHz          
I 10 GHz          

TOTAL

838   321 344,112

Multi-operator 6th

VE3ASO, VE3FN, VE3KDH, KA2RDO, W3EP, W9IP

W9IP and W3EP working everything that squeaked ...

 

Yaesu ... Always!

My matching Yaesu FT767GX and FT736R tranceivers ... It was a dream come true back then. I always have been a Yaesu man!

 

September 1991 VHF Contest :  VE3KDH - FN03ci

Band Freq Equipment QSO's QSO'p Grids Score
A 50 MHz

Yaesu FT-767GX (10W)

4 Element (mod CC A50-5) @ 65'

71 71 26 1846
B 144 MHz

Yaesu FT-767GX (10W)

Dipole Vertical @ 68'

 

Yaesu FT-736R

Mirage B3030G 300W

16 Element (mod CC 4218XL) @ 81'

185 185 42 7770
C 222 MHz

Yaesu FT-736R (25W)

CushCraft 220B @ 67'

36 72 22 1584
D 432 MHz

Yaesu FT-736R (25W)

24 Element (mod CC 424B) @ 88'

67 134 29 3886
E 1296 MHz

Yaesu FT-736R (10W)

27 Element Loop Yagi @ 74'

17 51 11 561
I 10 GHz Tellurometer (FM, 100mW, 1' Dish) 1 4 1 4

TOTAL

377 517 131 67,727

Two electrical storms really hurt propagation.

Single Op 50 MHz QSO Leaders - 13th

Single Op 144 MHz QSO Leaders - 13th

Single Op 220 MHz Multiplier Leaders - 11th

Single Op 432 MHz QSO Leaders - 11th

Single Op 432 MHz Multiplier Leaders - 13th

50 & 220 & 432 Ontario Winner

 

First rack mounted setup with HP9000 controller

 

January 1992 VHF Contest :  VE3KDH - FN03ci

Band Freq Equipment QSO's QSO'p Grids Score
A 50 MHz

Yaesu FT-767GX (10W)

4 Element (mod CC A50-5) @ 65'

54 54 20 1080
B 144 MHz

Yaesu FT-767GX (10W)

Dipole Vertical @ 68'

 

Yaesu FT-736R

Mirage B3030G 300W

16 Element (mod CC 4218XL) @ 81'

164 164 36 5904
C 222 MHz

Yaesu FT-736R (25W)

CushCraft 220B @ 67'

35 70 20 1400
D 432 MHz

Yaesu FT-736R (25W)

24 Element (mod CC 424B) @ 88'

65 130 24 3120
E 1296 MHz

Yaesu FT-736R (10W)

27 Element Loop Yagi @ 74'

6 24 1 24

TOTAL

324 442 101 44,642

432 MHz VUCC #203

March 30, 1992

 

June 1992 VHF Contest :  VE3ONT - FN25 (VE3ASO)

Band Freq Equipment QSO's QSO'p Grids Score
A 50 MHz   554 554 212 117448
B 144 MHz   309 309 44 13596
C 222 MHz   75 150 35 5250
D 432 MHz   94 188 35 6580
9 903 MHz   6 18 6 108
E 1296 MHz   30 90 17 1530
F 2304 MHz   11 44 7 308
G 3456 MHz   5 20 3 60
I 10 GHz   33 132 3 396
J 24 GHz   1 4 1 4

TOTAL

1118 1509 363 547,767

Multi-operator 6th

W1AIM, N2IQU, VE2DUB, VE3ASO, VE3BFM, VE3FN, VE3HJK, VE3KDH, VE3VD, W9IP

VE3ASO (SK) in the Microwave Shack

Unfortunately a lot of Amateur Radio spirit and competition died along with Dennis

 

September 1992 VHF Contest :  VE3KDH - FN03ci

Band Freq Equipment QSO's QSO'p Grids Score
A 50 MHz

Yaesu FT-767GX

Mirage A1015G 150W

6 Element @ 73'

50 50 23 1150
B 144 MHz

Yaesu FT-736R

Mirage B3030G 300W

16 Element @ 80'

181 181 44 7964
C 222 MHz

Yaesu FT-736R

Mirage C3012G 120W

CushCraft 220B @ 84'

34 68 23 1564
D 432 MHz

Yaesu FT-736R

Mirage D3010

24 Element @ 87'

66 132 34 4488
9 903 MHz DEMI & Looper 4 12 4 48
E 1296 MHz DEMI & Looper 5 15 3 45
I 10 GHz

Tellurometer MRA3 MKII

2 8 1 8

TOTAL

342 466 132 61,512

January 1993 VHF Contest :  VE3KDH - FN03ci

Band Freq Equipment QSO's QSO'p Grids Score
B 144 MHz

Yaesu FT-767GX (10W)

Dipole Vertical @ 68'

 

Yaesu FT-736R

Mirage B3060G 600W

16 Element (mod CC 4218XL) @ 81'

415 415 51 21165

TOTAL

415 415 51 21,165

Ice storm cut the contest short

More station upgrades - 2m 8877 Amplifier, Antenna elevation, etc

4 x M2 2M12

I installed this array of 4 x M2 2M12. It performed quite well on TX, but the city noise made RX impossible. The only solution was going to be to move to a better location. Thanks to Mike Staal who helped me optimize these for use on my 40' wide city lot.

222 MHz VUCC #75

May 17, 1993

 

June 1993 VHF Contest :  VE3ONT - FN25 (VE3ASO)

Band Freq Equipment QSO's QSO'p Grids Score
A 50 MHz   565 565 175 98875
B 144 MHz   311 311 58 18038
C 222 MHz   132 264 43 11352
D 432 MHz   137 274 36 9864

TOTAL

1145 1414 312 441,168

Limited Multi-operator 6th 

W1AIM, VE3ASO, VE3DSQ, VE3FN, VE3KDH, VE3VD, W3EP, W9IP

 

September 1993 VHF Contest :  VE3KDH - FN03ci

Band Freq Equipment QSO's QSO'p Grids Score
B 144 MHz

Yaesu FT-1000D

Mirage driving 8877

4 x M2 2M12 @ 65'

271 271 69 18699

TOTAL

271 271 69 18,699

Ice storm cut the contest short

 

1993 ARRL EME Contest :  VE3ONT - FN05xw (ARO)

VE3ONT reconfigured the Big Dish for Amatuer Radio EME experiments - capable of working stations with only 50w and a single antenna WORLDWIDE! In short, this operation put EME into the shack of a relatively small station! From 1993 to 1995, 6 bands were made EME-active with the 600+ QSO, 3 band effort in 1993 being the most productive. EME for everyone at last!

Band Freq Equipment QSO's Mults
B 144 MHz 46m Dish / 8877 235 46
D 432 MHz 46m Dish 246 41
E 1296 MHz 46m Dish 79 29

TOTAL

6,496,000
  • See May 1994 QST cover and pages 3, 12, 117, 118 for more details

  • Category: Multioperator, Multiband, Commercial Equipment

  • VE2DFO, VE3ASO, VE3BFM, VE3CRU, VE3DSS, VE3EMS, VE3KDH, VE3VD, W9IP

  • Thanks to Tom Clark W3IWI who coached me through the archaic user interface to get this monster to track the moon!

 

Special rack that I fabricated to hold our equipment that could be bolted to feed cabin floor.

 

January 1994 VHF Contest :  VE3KDH - FN03ci

Band Freq Equipment QSO's QSO'p Grids Score
B 144 MHz

Yaesu FT-1000D

SSB Electronics LT2S TVTR

Mirage B108 driving

Homebrew W6PO 8877

SSB Elec DX144 GaAsFET

4xM2 2M12 @ 75'

194 194 39 7566

TOTAL

194 194 39 7,566

Noisy conditions and irate neighbors forced early end

 

June 1994 VHF Contest :  VE3ONT - EN93 (VE3RKK)

Band Freq Equipment QSO's QSO'p Grids Score
A 50 MHz          
B 144 MHz          
C 222 MHz          
D 432 MHz          

TOTAL

      185,000

Limited Multi-operator

VE3KDH (50), VE3RKK (144), VE3DSQ (222/432)

 

September 1994 VHF Contest :  VE3KDH - FN03ci

Band Freq Equipment QSO's QSO'p Grids Score
B 144 MHz

Yaesu FT-1000D

SSB Electronics LT2S TVTR

Mirage B108 driving

Homebrew W6PO 8877

SSB Elec DX144 GaAsFET

4xM2 2M12 @ 75'

VE3KDH - Log lost disaster!

TOTAL

       

 

1994 ARRL EME Contest :  VE3ONT - FN05xw (ARO)

Band Freq Equipment QSO's Mults
B 144 MHz 46m Dish / 8877 299 52

TOTAL

1,554,800

See April 1995 QST pages 103,104 for more details

Category: Multioperator, 144MHz, Commercial Equipment

VA3LK, VA3MW, VE3ASO, VE3BFM, VE3CRU, VE3DSS, VE3KDH, VE3RKK, VE3VD, W9IP

VE3ASO Dennis Mungham and VE3VD Peter Shilton accepting an award on behalf of VE3ONT

 

January 1995 VHF Contest :  VE3KDH - FN03ci

Band Freq Equipment QSO's QSO'p Grids Score
B 144 MHz

Yaesu FT-1000D

SSB Electronics LT2S TVTR

Mirage B108 driving

Homebrew W6PO 8877

SSB Elec DX144 GaAsFET

4xM2 2M12 @ 75'

177 177 42 7434

TOTAL

177 177 42 7,434

Only operated for a short time

 

June 1995 VHF Contest :  VE3KDH - FN03cl

  • No station - preparing to move

 

1995 ARRL 10GHz Contest :  VE3ONT - FN05xw (ARO)

Freq QSO's Callsigns Distance
10 GHz 5 5 6464

TOTAL

25,933

See March 1996 QST pages 99,100 for more details

K2UYH, SM0DFP, VA3LK, VA3MW, VE3ASO, VE3LMK, VE3UXZ, W9IP

 

1995 ARRL EME Contest :  VE3ONT - FN05xw (ARO)

Band Freq Equipment QSO's Mults
A 50 MHz 46m Dish 4 4
C 222 MHz 46m Dish 4 2
E 1296 MHz 46m Dish 32 19

TOTAL

100,000

See May 1996 QST pages 117, 118 for more details

Category: Multioperator, Multiband, Commercial Equipment

SM0DFP, VE2HKI, VE3ASO, VE3BFM, VE3KDH, VE3LMK, VE3UXZ, VE3VD, W9IP

 


 

QTH - FN03cl

September 1995 - July 2003

Summer 1995 : Disassembled FN03ci station in preparation to move

September 1995 : Began assembly of new station FN03cl

 

January 1996 VHF Contest :  VE3KDH - FN03cl

Band Freq Equipment QSO's QSO'p Grids Score
B 144 MHz

Yaesu FT-1000D

SSB Electronics LT2S TVTR

Mirage B1016G

Homebrew W6PO 8877

M2 2M12 @ 50'

241 241 39 9399
9 903 MHz

SSB Electronics LT33S (20W)

33 Element Loop Yagi @ 52'

16 64 9 576
E 1296 MHz

SSB Electronics LT2S (10W)

45 Element Loop Yagi @ 52'

20 80 7 560

TOTAL

277 385 55 21,175
 

June 1996 VHF Contest :  VE3KDH - FN03cl

Band Freq Equipment QSO's QSO'p Grids Score
A 50 MHz

Yaesu FT-1000D

SSB Electronics LT6S TVTR

Mirage A1015G 150W

Homebrew W6PO 8877

179 179 89 15931

TOTAL

179 179 89 15,931
 

Trylon Tower

  • 72' Free Standing, 200' from the House
  • Equipment Cabinet: NEMA4 (24"Wx30"Hx8"D) @ 40'

2M / 144MHz

  • 4 x M^2 2M18XXX (18 Elements / 36'3" Boom)
  • Array Center @ 50'
  • Phasing Lines: Andrew LDF4-50A (1/2" Heliax Phasing Lines)
  • Power Divider: M^2 2M 4 Port Power Divider
  • Cabinet to Power Divider Jumper: Andrew FSJ-50B (1/2" Superflex Jumper)
  • T/R Relay: Transco 11300 SPDT
  • TX Feedline: Andrew LDF5-50A (7/8" Heliax) 225'
  • Preamp: SSB Electronics LNA 145 (MGF1302)
  • RX Feedline: Amphenol RG-213 225'

  • Azimuth Positioner: TIC 1032
  • Elevation Positioner: Saginaw 24" Linear Actuator

6M / 50MHz & HF

  • M^2 6M2WLC (9 Elements / 39'6" Boom)
  • Cabinet to Antenna Jumper: Andrew FSJ-50B (1/2" Superflex Jumper)
  • T/R Relay: Transco 11300 SPDT
  • TX Feedline: Andrew LDF5-50A (7/8" Heliax) 225'
  • Preamp: DEM LNA (ATF10735)
  • RX Feedline: Amphenol RG-213 225'

  • 10/15/20 M Cush Craft D3 Rotatable Dipole
  • 130' Wire Dipole
  • Cabinet to Antenna Jumper: Andrew FSJ-50B (1/2" Superflex Jumper)

    Antenna Switch: Transco 14300 SP4T

  • TX/RX Feedline: Andrew LDF5-50A (7/8" Heliax) 225'

  • Azimuth Positioner: Tail Twister T^2X

Trylon Tower

  • 48' Free Standing, 30' from the House
  • Equipment Cabinet: NEMA4 (20"Wx24"Hx8"D) @ 40'
  • Azimuth Positioner: T^2 Tail Twister
  • Elevation Positioner: Saginaw 18" Linear Actuator

1.25M / 222MHz

  • M^2 222-7WL (23 Elements / 32'5" Boom)
  • Cabinet to Antenna Jumper: Andrew FSJ-50B (1/2" Superflex Jumper)
  • T/R Relay: Transco 11300 SPDT
  • TX Feedline: Andrew LDF5-50A (7/8" Heliax) 75'
  • Preamp: DEM LNA (ATF21186)
  • RX Feedline: Amphenol RG-213 75'

70CM / 432MHz

  • 4 x M^2 432-13WLA (38 Elements / 30'8" Boom)
  • Array Center @ 50'
  • Phasing Lines: Andrew LDF4-50A (1/2" Heliax Phasing Lines)
  • Power Divider: M^2 70CM 4 Port
  • Cabinet to Power Divider Jumper: Andrew FSJ-50B (1/2" Superflex Jumper)
  • T/R Relay: Transco 11300 SPDT
  • TX Feedline: Andrew LDF5-50A (7/8" Heliax) 75'
  • Preamp: DEM LNA (ATF21136)
  • RX Feedline: Amphenol RG-213 75'

33CM / 903MHz

  • DEM Looper (33 Elements / 12' Boom)
  • Cabinet to Antenna Jumper: Andrew FSJ-50B (1/2" Superflex Jumper)
  • T/R Relay: Dynatech uW SPDT
  • TX Feedline: Andrew LDF5-50A (7/8" Heliax) 75'
  • Preamp: DEM LNA (ATF10735)
  • RX Feedline: Amphenol RG-213 75'

23CM / 1296MHz

  • DEM Looper (45 Elements / 12' Boom)
  • Cabinet to Antenna Jumper: Andrew FSJ-50B (1/2" Superflex Jumper)
  • T/R Relay: Dynatech uW SPDT
  • TX Feedline: Andrew LDF5-50A (7/8" Heliax) 75'
  • Preamp: DEM LNA (ATF10735)
  • RX Feedline: Amphenol RG-213 75'

13CM / 2304MHz

  • DEM Looper (52 Elements / 8' Boom)
  • Cabinet to Antenna Jumper: Andrew FSJ-50B (1/2" Superflex Jumper)
  • T/R Relay: Dynatech uW SPDT
  • TX Feedline: Andrew LDF5-50A (7/8" Heliax) 75'
  • Preamp: LUA LNA (ATF36077)
  • RX Feedline: Amphenol RG-213 75'

September 1996 VHF Contest :  VE3KDH - FN03cl

Band Freq Equipment QSO's QSO'p Grids Score
A 50 MHz

Yaesu FT-1000D

SSB Electronics LT6S TVTR

Mirage A1015G 150W

Homebrew W6PO 8877

DEM VHF LNA

M2 6M2WLC @ 80'

86 86 25 2150
B 144 MHz

SSB Electronics LT2S TVTR

Mirage B2516G 160W

Homebrew W6PO 8877 Legal Limit

SSB Elec LNA145 GaAsFET

4xM2 2M12 @ 75'

155 155 37 5735
C 222 MHz

SSB Electronics LT125S TVTR

Mirage C3012G 120W

38 76 20 1520
D 432 MHz

SSB Electronics LT70S TVTR

Mirage D3010 100W

63 126 23 2898
9 903 MHz SSB Electronics LT33S TVTR 7 21 5 105
E 1296 MHz SSB Electronics LT23S TVTR 5 15 3 45

TOTAL

354 479 113 54,127
  • I new things weren't going to go as planned when I hooked up my cables before the contest and heard a ping as a Bird line section was tightened onto the 7/8" Heliax connector. A leaf from the Heliax N female conn center pin had snapped! Rummaging for parts produced a peice for a temporary fix.
  • Anyway, as the contest started I could immediately tell that either participation was low, or the low pressure front and rain was attenuating signals. By midnight on the first day, I had only completed 100 QSOs on 6 bands ... disgusting! Everyone that I talked to had also complained of lousy conditions. 903 and 1296 were impossible from here.
  • Sunday morning I finally realized that 6M couldn't be as bad as I was experiencing. Up the tower and out with preamp revealed that a recent electrical storm had transformed my 20dB preamp into a 30dB attenuator ... explaining the fact that I could hear / work only a few stations (sorry to those I missed).
  • Sunday's conditions were poor to reasonable with lots of activity in the evening. Spent too much time picking up missed contacts on 6M and retries on 903 and 1296.
  • Very disaapointing to say the least. I was expecting a minimum of 100K ... Oh Well! Things can only get better! Next time out I should be able to add more power on 903 and 1296 as well as get my 2304 equipment on line.

 

50 MHz VUCC #847

October 31, 1996

 

1996 ARRL EME Contest :  VE3KDH - FN03cl

Band Freq Equipment QSO's Mults
B 144 MHz

IF Yaesu FT-1000D

2M SSB Electronics LT2S

8877 : Legal Limit

4 x M^2 2M18XXX @ 50'

51 21

TOTAL

107,100
  • My first EME contest from home with a station that could actually hear (out of the city). It was a blast!
  • Thanks to all who worked me, sorry for any that called who I couldn't hear!
  • Conditions into Europe became excellent in the last hour of the contest.
  • Missed a few real easy ones and I should have called CQ instead of just hunting.

 

Shack

The following is a description of the VE3KH fully automated Amateur Radio Station covering HF through 10GHz in FN03CL44MQ (Trimble Scoutmaster GPS - pretty fancy for that era). I have written a program to handle all aspects of station control in Rocky Mountain Basic running on a Hewlett Packard 9000/300 Series Work Station. I also use a PC to handle various other functions including logging, digital signal processing (DSP Blaster by K6STI and FFTDSP by AF9Y), and other administrative applications.


Cabinet 1 Cabinet 2 Cabinet 3 Cabinet 4 Cabinet 5
6M Amp
2M Amp
1.25M Amp
70CM Amp
Variac
HVPS
LT33S
LT23S
LT2S
Bird-Meters
Switching
Filters
Driver Amps
LVPS
HVPS
LT6S
LT2S
LT125S
LT70S
Monitor
Bird-Meters
Positioner
Disk
CPU
PDU
Measurement
Switching
Sequencing
Switching
Monitor
DSP
FT-1000D
PC
LVPSs
Speakers
Audio
Video
Printer

 

January 1997 VHF Contest :  VE3KDH - FN03cl

Band Freq Equipment QSO's QSO'p Grids Score
A 50 MHz

Yaesu FT-1000D

SSB Electronics LT6S TVTR

Mirage A1015G 150W

Homebrew W6PO 8877

DEM VHF LNA

M2 6M2WLC @ 80'

136 136 37 5032
B 144 MHz

SSB Electronics LT2S TVTR

Mirage B2516G 160W

Homebrew W6PO 8877 Legal Limit

SSB Elec LNA145 GaAsFET

4xM2 2M12 @ 75'

185 185 43 7955
C 222 MHz

SSB Electronics LT125S TVTR

Mirage C3012G 120W

39 78 21 1638
D 432 MHz

SSB Electronics LT70S TVTR

Mirage D3010 100W

56 112 24 2688
9 903 MHz SSB Electronics LT33S TVTR 8 32 6 192
E 1296 MHz SSB Electronics LT23S TVTR 11 44 6 264
F 2304 MHz DEMI 2304 4 32 2 64

TOTAL

439 619 139 86,041
  • Thanks to thank my wife for single handedly taking care of 1 month old Cameron so that I could play all weekend - she sacrificed for my selfishness!
  • As in June, I blew the 6m tower GaAsFET almost instantly and had to make a trip up the tower 15 minutes into the contest. Just great for about the coldest day of the year. Hardest part of removing the preamp was opening the frozen cabinet door! Saturday night I got my first visit from the police at my new contest location. Apparently the Country Club that has property adjacent to mine was hosting a wedding / reception. As I understand it, they didn't really appreciate the entertainment from VE3KDH calling CQ on the DJs sound system. The officer said he couldn't / wouldn't ask me to stop transmitting, but I decided to lay low until 1:00AM local in an effort to keep the peace. This of course did not help my score.
  • Tailtwisters are absolutely not useful as rotators! I have my 2m EME array on a TIC Ring Rotor and it always does what it is told. I have my 6m yagi on a tailtwister at the top of tower 1 and all my 222 and up yagis on a tailtwister on tower 2. Those pieces of junk are not accurate, sway 10 degrees in the wind, and require painful rocking to get the brake off most off the time. Both of my tailtwisters will most certainly be replaced with Orion rotors this spring.
  • Band conditions were marginal to poor on Saturday. I managed to "create" some Es on 6m (9 elements / 8877 can actually do this!) around lunch on Sunday. There was also a little enhancement on 2m on Sunday evening for a little while to the East followed by a brief period to the West.
  • EME conditions were not good on 2m on Saturday, but were better on Sunday. I only managed 4 contacts with grids exchanged. This caused a little problem also. I went back up the band and called CQ for a while and determined that 2m was closed. I went upstairs for a snack, looked out the window, and saw that some dummy forgot to reset the array elevation to the Horizon!
  • My 1296 station, and to a lesser extent my 903 station (I had no expectations for 2304 !), certainly are the weak parts of my system. Too little reward for too much operating time. More power, more loop yagis, or a dish seems to be required for any success on these bands.
  • Thanks to all who worked me and all who tried. I find it unlikely that I will seriously operate another one of these VHF tests anytime soon, I am growing weary of struggling to complete the same contacts every 4 months. Six meters is still a blast and I am really enjoying 2m EME (432 and 1296 soon hopefully), so, C U on 6 or off the moon!

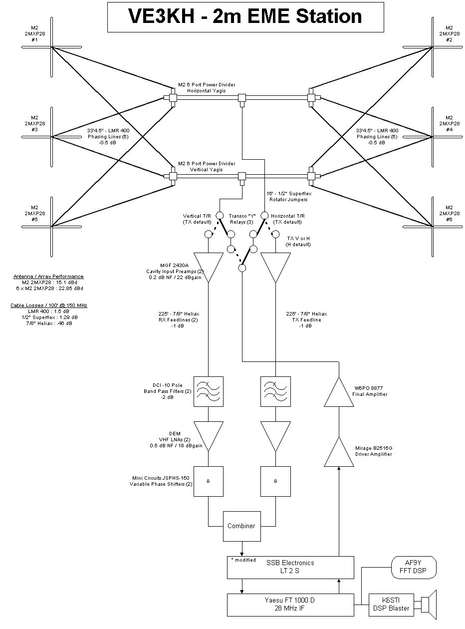
2m EME 4 x 2MXP28

Equipment Setup

    Tower & AzEl

  • Trylon Tower 72' Free Standing, 200' from the House
  • Tower Equipment Cabinet: NEMA4 (24"Wx30"Hx8"D) @ 40'
  • Azimuth Positioner: TIC 1032 @ 64'
  • Elevation Positioner: Saginaw 24" Linear Actuator

    Array

  • 4 x M^2 2M28XP (14 Elements "/", 14 Elements "\", 34' Boom), 14'6" Spacing
  • Array Center @ 64'

    Yagis to X-Brace Equipment Cabinet

  • Phasing Lines (8): Andrew FSJ4-50B (1/2" Superflex) 2.25 Wavelengths Max

    X-Brace Equipment Cabinet

  • Power Dividers (2): M^2 2M 4 Port Power Divider
  • Relays (2): Transco 11300 SPDT
  • Preamps (2): SSB Electronics LNA 145 (MGF1302)

    X-Brace Equipment Cabinet to Tower Equipment Cabinet

  • TX Jumpers (2): Andrew FSJ-50B 50' (1/2" Superflex Jumper)
  • RX Jumpers (2): Amphenol RG-213 50'

    Tower Equipment Cabinet

  • TX "/" or "\" Relay: Transco 11300 SPDT Tower Equipment Cabinet to Shack
  • TX Feedline: Andrew LDF5-50A (7/8" Heliax) 225'
  • RX Feedlines (2): Andrew LDF5-50A (7/8" Heliax) 225'

    Shack

  • RX "/" or "\" Relay: Transco 11300 SPDT
  • RX BPF: DCI 10 Pole Tunable Band Pass Filter 
  • Transverter: SSB Electronics LT2S
  • TX Amplifier: W6PO 8877
  • TX Driver: Mirage B2516G
  • IF: Yaesu FT-1000D

  • DSP: K6STI DSP Blaster, AF9Y FFTDSP

1997 ARRL EME Contest :  VE3KDH - FN03cl

Band Freq Equipment QSO's Mults
B 144 MHz

IF Yaesu FT-1000D

2M SSB Electronics LT2S

8877 : Legal Limit

4 x M^2 2M28XP - 14 elements V & H @ 64'

72 32

TOTAL

230,400
  • All aspects of this years station were completely new (untested / untried) which caused some problems.
  • The new array configuration was not performing as well as I had hoped ... will be re-engineered for next year.
  • Intermod from nearby pagers impaired my ability to hear near the horizons.
  • Transverter TX oscillation troubles reduced my effort in the second weekend.

Tower & AzEl

  • Trylon Tower 72' Free Standing, 200' from the House
  • Tower Equipment Cabinet: NEMA4 (24"Wx30"Hx8"D) @ 40'
  • Azimuth Positioner: TIC 1032 @ 48'
  • Elevation Positioner: Saginaw 24" Linear Actuator
  • Array Clamp: Rotary clamp lock mechanism from tower to top of frame to improve severe weather survivability.

    Array 6 x 2M28XP

    The 6 x M^2 2MXP28 array (3 high x 2 wide) has been fully operational since 8/14/98 and seems to be performing excellently. The design of my stacking frame is somewhat unconventional and was derived from my learning experience with XP antennas and their challenging feedline and mounting requirements. I constructed a scale model to evaluate my design and help in calculating required materials.

  • 14 Elements "V", 14 Elements "H", 34'6" Boom
  • 16' Spacing (3 high x 2 wide)
  • Modeling courtesy Lionel Edwards - VE7BQH
    • Horizontal
      • 22.85dBd / 24.32 dB F/B
    • Vertical
      • 22.82 dBd / 24.6 dB F/B
  • VE3KH working on the 6 x XP28 Array
  • 6 x XP28 - Summer View
  • 6 x XP28 - Fall View
  • 6 x XP28 - Side View 1
  • 6 x XP28 - Side View 2
  • 6 x XP28 - Front View 1
  • 2m Setup
  • Array Center @ 48'
  • CCD Camera
  • Top od H-Frame to Tower Clamping Mechanism - Convenience and improved survivability in severe weather conditions.

    Yagis to Tower Equipment Cabinet

  • Phasing Lines (12): 35' LMR 400
  • Power Dividers (2): M^2 2M 6 Port Power Divider
  • Jumpers (2): 20' Andrew FSJ-50B (1/2" Superflex Jumper)

    Tower Equipment Cabinet

  • T/R Relays (2): Transco 11300 SPDT
  • Preamps (2): Cavity Input MGF2430A
  • TX V/H Relay: Transco 11300 SPDT

    Tower Equipment Cabinet to Shack

  • TX Feedline: Andrew LDF5-50A (7/8" Heliax) 225'
  • RX Feedlines (2): Andrew LDF5-50A (7/8" Heliax) 225'
  • Misc: Control lines, video, etc

    Shack

  • RX BPFs (2): DCI 10 Pole Tunable Band Pass Filter
  • RX 2nd stage preamps (2): DEM VHFLNA
  • RX "/" or "\" Relay: Transco 11300 SPDT
  • Transverter: SSB Electronics LT2S * Modified RX - directly into Mixer
  • TX Amplifier: W6PO 8877
  • TX Driver: Mirage B2516G
  • IF: Yaesu FT-1000D modified for tracking dual RX
  • DSP: K6STI DSP Blaster, AF9Y FFTDSP

HF

The small tower has been stripped of all the 222, 432, 903, 1296, and 2304 equipment and has been replaced by a Sommer XP708 (6m - 40m) multiband HF Yagi (no I'm not going HF ... I just want to be able to get into the nets) and an Ultimeter II Weather Station.

1998 ARRL EME Contest :  VE3KDH - FN03cl

Band Freq Equipment QSO's Mults
B 144 MHz

Antenna Array of 6 - M^2 2MXP28 (14V & 14H)

TX Final Amplifier Homebrew 8877 - W6PO Design - Legal Limit

TX Driver Amplifier Mirage B2516G

Upconverter 28MHz - 144 MHz LT2S TX

Receive Chain - Stage 1 RX Amplifier 1 : Cavity Input - Fujitsu FLC-053 - WD5AGO built

Receive Chain - Stage 2 Bandpass Filter : DCI 10 pole BPF

Downconverter 144 MHz - 28 MHz LT2S RX

IF Yaesu FT-1000D

DSP FFTDSP - spotting, DSP Blaster AF processing

143 43

TOTAL

614,900
  • Not much to complain about, things worked well.
  • A few control computer crashes slowed me down a little.
  • Other engagements reduced total operating time.

 

Plateaus

When building any station, there are a number of plateaus of varying degrees of performance / difficulty that can be achieved. The following example looks specifically at 2m:

  1. A single long yagi combined with a small brick (150W) / preamp offers a relatively cheap and easy way to achieve reasonable performance. Upgrading to a commercial 400W solid state amplifier can again increase performance.
  2. Past this, the cost and effort of increased performance seems to increase exponentially. The desire to moonbounce will certainly complicate the station by requiring multiple yagis, H-frames, heavy duty azimuth and elevation positioners, power dividers, phasing lines, low loss cables, tower mounted GaAsFET preamps, legal limit amplifiers, high voltage power supplies, T/R relays, sequencers, DSP's, etc.
  3. Beyond this, an upgrade to an array with polarity control is most desirable. The complexities associated with what would seem like a simple upgrade from 4 long yagis to 4 X polarity long yagis will most certainly surprise you (extra weight, balance, feedline complications, double equipment, etc). My last upgrade from 4 X polarity yagis to 6 X polarity yagis doubled the physical size of the array and introduced another complete set of challenges, headaches, and expenses. The VE3KH 2m EME array is now most definitely as large as I will ever erect and barring any unforeseen natural disasters, the last 2m EME array I will ever build.

 

New Callsign - VE3KH

November 1, 1998

 

1999 ARRL EME Contest :  VE3KH - FN03cl

October 30-31 & November 27-28

Band Freq Equipment QSO's Mults
B 144 MHz

Antenna Array of 6 - M^2 2MXP28 (14V & 14H)

Az:TIC 1032,El:24" Saginaw Linear Actuator

TX Final Amplifier Homebrew 8877 - W6PO Design - Legal Limit

TX Driver Amplifier Mirage B2516G

Upconverter 28MHz - 144 MHz LT2S TX

Receive Chain - Stage 1 RX Amplifier 1 : Homebrew Cavity Input - MGF-2430A (0.2dB NF, 22dBgain)

Receive Chain - Stage 2 Bandpass Filter : DCI 10 pole BPF

Receive Chain - Stage 3 RX Amplifier 2 : DEM VHFLNA

Downconverter 144 MHz - 28 MHz Directly into Modified LT2S Mixer

IF Yaesu FT-1000D

DSP FFTDSP - spotting, DSP Blaster AF processing

156 47

TOTAL

733,200
  • A little down time the first weekend due to the FLU!
  • Wasted too much time sleeping in the weekend

2000 ARRL EME Contest :  VE3KH - FN03cl

October 30-31 & November 27-28

Band Freq Equipment QSO's Mults
B 144 MHz

Antenna Array of 6 - M^2 2MXP28 (14V & 14H)

Az:TIC 1032,El:24" Saginaw Linear Actuator

TX Final Amplifier Homebrew 8877 - W6PO Design - Legal Limit

TX Driver Amplifier Mirage B2516G

Upconverter 28MHz - 144 MHz LT2S TX

Receive Chain - Stage 1 RX Amplifier 1 : Homebrew Cavity Input - MGF-2430A (0.2dB NF, 22dBgain)

Receive Chain - Stage 2 Bandpass Filter : DCI 10 pole BPF

Receive Chain - Stage 3 RX Amplifier 2 : DEM VHFLNA

Downconverter 144 MHz - 28 MHz Directly into Modified LT2S Mixer

IF Yaesu FT-1000D

DSP FFTDSP - spotting, DSP Blaster AF processing

148 48

TOTAL

710,400
  • 32 new initials worked during this contest
  • 2m Totals = 57 countries, 328 Initials, 50 States, WAC
  • No improvements to the system for over 2 years

 

2001 ARRL EME Contest :  VE3KH - FN03cl

Band Freq Equipment QSO's Mults
B 144 MHz

Antenna Array of 6 - M^2 2MXP28 (14V & 14H)

Az:TIC 1032,El:24" Saginaw Linear Actuator

TX Final Amplifier Homebrew 8877 - W6PO Design - Legal Limit

TX Driver Amplifier Mirage B2516G

Upconverter 28MHz - 144 MHz LT2S TX

Receive Chain - Stage 1 RX Amplifier 1 : Homebrew Cavity Input - MGF-2430A (0.2dB NF, 22dBgain)

Receive Chain - Stage 2 Bandpass Filter : DCI 10 pole BPF

Receive Chain - Stage 3 RX Amplifier 2 : DEM VHFLNA

Downconverter 144 MHz - 28 MHz Directly into Modified LT2S Mixer

IF Yaesu FT-1000D

DSP FFTDSP - spotting, DSP Blaster AF processing

77 33

TOTAL

254,100
  • Very casual effort this year ... not much operating time.

Disassembled and sold most of FN03cl station in preparation to move.

The EME array went to Terry (W0VB). It looked awesome until Terry got hit by a bad storm!!!


NEW QTH - FN03aj

July 2003 - Present

Took up Astronomy ... but was soon re-infected with the Radio sickness ... began assembly of a new, much more neighbor friendly small station in FN03aj.

Tower:

48' Trylon + Mast

Yaesu G-1000DXA

 

Radios:

FT-847, FT-817, IC-7000

 

Accessories:

Heil Pro Set with HC-4

 

Antennas: 

M2 6M5X, M2 2M12, CC R-7000

 

10 GHz:

10GHz DB6NT & 3W Amplifier

 

 

This picture was a long exposure taken using full moon illumination.

 

Sep 2006 VHF Contest :  VE3KH - FN03aj

Band Freq Equipment QSO's QSO'p Grids Score
A 50 MHz

FT-847

6M5X @ 50'

37 37 18 666
B 144 MHz

FT-847

2M12 @ 60'

39 39 20 780

TOTAL

76 76 38 2,888
 

 

Jan 2007 VHF Contest :  VE3KH - FN03aj

Band Freq Equipment QSO's QSO'p Grids Score
A 50 MHz

FT-847

6M5X @ 50'

2 2 2 4
B 144 MHz

FT-847

2M12 @ 60'

3 3 3 9

TOTAL

5 5 5 25
 

 

Jun 2007 VHF Contest :  VE3KH - FN03aj

Band Freq Equipment QSO's QSO'p Grids Score
A 50 MHz

FT-2000

6M5X @ 60'

61 61 39 2,379

TOTAL

61 61 39 2,379
 

 

 

Jun 2008 VHF Contest :  VE3KH - FN03aj

Band Freq Equipment QSO's QSO'p Grids Score
A 50 MHz

FTDX-9000

6M5X @ 60'

58 58 42 2,436

TOTAL

58 58 42 2,436
 

 

 

Jun 2009 VHF Contest :  VE3KH - FN03aj

Band Freq Equipment QSO's QSO'p Grids Score
A 50 MHz

Flex-5000A

6M5X @ 50'

37 37 28 1,036

TOTAL

37 37 28 1,036
 

 

2009 UHF Contest :  VE3KH - Rover (EN93, FN03)

Band Freq Equipment QSO's QSO'p Grids Score
C 222 MHz

VX-8R

1 2 1 2
D 432 MHz VX-8R 4 8 2 16
I 10 GHz 10GHz DB6NT (200mW) 4 16 2 32
Grids Activated     2  

TOTAL

9 26 7 182
  • Just a quick check of the new10GHz equipment before the 10GHz contest

 

M2 432-13WL, 2M12, 6M5X

Put up additional antennas for 432 and 144, but still no shipment of the Flex Radio Systems V/U module ordered last October. Took them down Aug 2010 ... what a waste.

 

June 2010 VHF Contest :  VE3KH - FN03aj

Band Freq Equipment QSO's QSO'p Grids Score
A 50 MHz

Flex-5000A

6M5X @ 52'

123 123 73 8,979

TOTAL

123 123 73 8,979
 

 

M2 6m7JHV-HD with Elevation assembled, tested, and ready to go up the tower. Aug 7, 2010

 

M2 6m7JHV-HD with Elevation up and ready Aug 9, 2010

 

Six Meter International Radio Klub

VE3KH # 6897

 

Fall 2010 - Installed 80' Trylon Tower

   

 80' Trylon Tower with 6M5X (temporary while building EME array)

 

VE3KH 6m Antenna System (June 2011)

4 x G0KSC 6m 5 Element LFA

80' Trylon Tower

M2 OR-2800 & MT-1000 AZEL

http://www.innovantennas.com/

Picture shows original wide Max Gain spacing, later shrunk to Max Quiet spacing

G0KSC 5 Element 6m LFA Feed Detail (LMR-400 c/w 7 ferrite beads)

 

 

VE3KH 2m Antenna System (Sep 2011)

4 x G0KSC 2m 9 Element LFA

56' Trylon Tower

Yaesu AZEL

http://www.innovantennas.com/

4 x G0KSC 9 Element 2m LFA @ 56' (center)

ignore the mis-aligned element - it was easily pulled back into alignment

  

2011 ARRL EME Contest :  VE3KH - FN03aj

Band Freq Equipment QSO's Mults
A 50 MHz

Flex-5000A VU

AL-1506 8877 Amplifier

4 x 5 LFA AZEL

7  
B 144 MHz

Flex-5000A VU

W6PO 8877 Amplifier

4 x 9 LFA AZEL

49  
  • 2m: Equipment issues but picked up ES3RF DXCC#66, 8P9MS DXCC#67, Initials up to 385.
  • 6m: Low activity, but picked up Hawaii for State #49, Initials up to 29.

 

6m EME JT65A contact with KH7T ... 6m State  #49

 

6m WAC

 

 VE3KH 2M EME : Testing new M2 2M-1K2 Solid State amplifier on May 25, 2012

 

Feb 2013

Flex Radio Systems Flex-5000A with Internal V/U module

Elecraft K3/10  with Internal 2m K144XV and K144RFLK

  • 6m - 8Wout Drives SSPA KW (M2)

  • 2m - 8Wout Drives SSPA KW (M2)

 

Operating Position

 

Solid State Power Amplifiers

  • 1200W M2 Amps for 6m & 2m

  • Sorensen DCS 55-55 Power Supply

  
6m WAS

 

Current Setup (mainly 6m)

Yaesu again !!!

Yaesu FTDX3000D

Ameritron

AL-1500 (modified)

6m PA (King Conversion)

 

8877 / 3CX1500A7

LED meter backlight

Added PS Fan

  • Mounts on 1-5/8" DIN Connector

  • Failsafe with preamp protection

 

Jun 2014 - 6m Tower TR Switching and LNA (not shown)

 

VE3KH 2m Antenna System (June 2015)

G0KSC 2m 3 Element LFA-Q

56' Trylon Tower & 10' Mast

Yaesu G-1000

http://www.innovantennas.com/


NEW QTH - FN03cg

Jun 2016 - Present

 

FN03cg 2016

 

HF, 6m, 2m, HF, 10GHz

  • Yaesu FT-991
  • Comet CHA-250B ... 6m & HF
  • Innovantennas LFA-Q 3el 2m
  • OPEK UVS-200 VHF
  • Kuhne 10GHz G4

 

FN03cg 2017

 

HF, 6m, 2m, 10GHz

  • SunSDR2 PRO 0-148 MHz
  • Innovantennas LFA-Q 3el 2m
  • Diamond D-103J Super Discone 25-1300 MHz
  • Kuhne 10 GHz MK4

 

FN03cg 2018

Flex 6600M

2m

  • UR3LMZ Ukraine XVTR

  • TE Systems 1450G 350W

  • InnovAntennas LFA-Q 3el

ROHN 25 - 55' & Yaesu G-800DXA Rotor

  • Diamond D-103J Super Discone 25-1300 MHz

 

 

In the works ... listed by priority

 

2m

  • Kuhne TR-144 40+

  • M2 2M9SSB

    • install soon

10 GHz

  • Kuhne 10 GHz MK4 10W 2' Dish

    • ready to mount on tower

6M

  • InnovAntennas Op-Des 6el 4.8m

    • assemble and install soon

222 / 432

  • UR3LMZ Ukraine XVTR

  • InnovAntennas LPA 130-1300MHz

    • install late summer 2018

 

 

FN03cg 2018

 

2m & 10GHz

 

Flex 6600M

HF / IF
  • Flex Radio Systems 6600M and Maestro
  • Transverter / IO Control via USB IO

144/222/432/903/1296

  • Q5 Signal 5BVUX Multi-Band XVTR

  • InnovAntennas LPA1300

10 GHz

  • Kuhne TR-144 40+
  • Kuhne 10 GHz MK4 10W 2' Dish

24 GHz

  • Kuhne TR-144 40+
  • Kuhne 24 GHz 2W 2' Dish

ROHN 25 - 55' & Yaesu G-800DXA Rotor

 

 

 

10 GHz - VUCC #201 - 55 Grids Confirmed from FN03

 

2022 Aug

ROHN 25 - 55' & M2 Orion 2800 Rotor

Flex 6600M

HF / IF (Base)
  • Flex Radio Systems 6600M & PC
  • Transverter / IO Control via USB IO

144/222/432/903/1296

  • Q5 Signal 5BVUX Multi-Band XVTR

  • InnovAntennas LPA 130-1300 MHz

10 GHz

  • Kuhne TR-144 40+
  • Kuhne 10 GHz MK4 10W 2' Dish

24 GHz

  • Kuhne TR-144 40+
  • Kuhne 24 GHz 2W 2' Dish

47 GHz

  • Kuhne 1W PA & XVTR
  • Procom 26cm Dish with RadioWaves Radome, I3OPW WG Switch

 

24 GHz - VUCC #196 ... 5 Grids Confirmed from FN03CG

 

47 GHz - VUCC #17 ... 5 Grids Confirmed from FN03CG

 

2023 Aug (temporary)

ROHN 45 - 65' rotated by M2 Orion 2800

 

 

HF / IF
  • Flex Radio Systems 6600M & PC
    • Transverter / IO Control via USB IO
    • 144 downconvert to 28 MHz via Kuhne TR-144 40+
  • Corsair ONE i360 PC & 3 monitors

144/222/432/903/1296

  • Q5 Signal 5BVUX Multi-Band XVTR

  • InnovAntennas LPA 130-1300 MHz

10 GHz

  • Kuhne 10 GHz MK4, DL2AM 10W, Radiowaves 2' Dish

24 GHz

  • Kuhne 24 GHz 2W, Procom 49cm Dish

47 GHz

  • Kuhne 1W PA & XVTR
  • Procom 26cm Dish with RadioWaves Radome
  • I3OPW WG Switch

76 / 78 GHz

  • Kuhne MKU 76 G2 XVTR 250mW
  • MTI 1' DIsh
  • VE3KH automated DC7YS WR-12 WG Switch

 

 

2024 Summer

InnovAntennas 50 MHz 3el LFA-Q

InnovAntennas 130-1300 MHz Log Periodic

10 & 24 & 47 & 78 GHz Dishes on Slew Drive Elevation Boom

Rohn 45 - 65' Rotating Tower by M2 OR-2800

 

HF / IF
  • Flex Radio Systems 6600M & PC
    • Transverter / IO Control via USB IO
    • 144 downconvert to 28 MHz via Kuhne TR-144 40+
  • Corsair ONE i360 PC & 3 monitors

144/222/432/903/1296

  • Q5 Signal 5BVUX Multi-Band XVTR

  • InnovAntennas LPA 130-1300 MHz

10 GHz

  • Kuhne 10 GHz MK4, DL2AM 10W, Radiowaves 2' Dish

24 GHz

  • Kuhne 24 GHz 2W, SAF 2' Dish

47 GHz

  • Kuhne 1W PA & XVTR
  • Procom 26cm Dish with RadioWaves Radome
  • I3OPW WG Switch

76 / 78 GHz

  • Kuhne MKU 76 G2 XVTR 250mW
  • MTI 1' DIsh
  • VE3KH automated DC7YS WR-12 WG Switch
 

 

 

2025 Summer - 50MHz thru 78GHz

50 MHz
  • Flex-6600M to ACOM PA to Directive Systems DSEJX5-50 5el Yagi 12' Boom 10.1dBi

144 222 432 902 1296 MHz

  •  Flex-6600M to Q5 Signal 5BVUX HP XVTR to I0JXX130-1300 MHz Log Periodic

2304 3400 MHz

  • 2304 Kuhne XVTR & PA & LNA to 5' Boom Yagi
  • 3400 Kuhne XVTR & PA & LNA to 5' Boom Loop Yagi

5760 MHz Dish System

  • 5760 Kuhne XVTR, 40W PA, LNA, 2' RadioWaves Dish

10 & 24 & 47 & 78 GHz Dish Systems on Green Heron / Slew Drive Elevation Boom

  • 10 GHz Kuhne XVTR MK4, 20W PA, LNA, 2' RadioWaves Dish
  • 24 GHz Kuhne XVTR 2W, LNA, 2' SAF Dish
  • 47 GHz Kuhne XVTR & 1W PA & WG Switch to Procom 26cm Dish with RadioWaves Radome
  • 78 GHz Kuhne MKU 76 G2 XVTR 250mW & WG Switch to MTI 1' WR-12 Dish

Rohn 45 Rotating Tower M2 OR-2800 and GHz Dish Elevation

 

5.7 GHz - VUCC #73 ... 5 Grids Confirmed from FN03CG

 

Current Status -->